Érdekes kapcsolások
Ezen az oldalon különféle érdekes (és általában egyszerű, könnyen
megépíthető) áramkörök kapcsolását szeretném közreadni. Az itt elhelyezett kapcsolásokat vagy kipróbáltam vagy
láttam máshol működni, egyes áramköröket pedig én fejlesztettem ki. Ennek ellenére a működésükért
semmiféle felelősséget nem vállalok. Az itt található kapcsolásokat mindenki csak saját (pl. hobbi) céljából
építheti meg, gyártani, árulni stb. TILOS! A 230V-os hálózatról működő áramkörök, (nem
megfelelő elkészítésük esetén) veszélyes áramütést okozhatnak, ezért csak az fogjon neki az ilyen kapcsolások
megépítésének, aki az ezzel kapcsolatos szabályokkal teljes mértékben tisztában van, és azokat alkalmazza is. A rajzokhoz
általában nincsenek építési leírások (mivel többnyire egyszerü áramkörökröl van szó) és nem
szerepelnek rajta egyes (a müködést nem befolyásoló de egyébként szükséges) részek (pl. olvadóbiztosító,
túlfesz védö, érintésvédelmi megoldások, stb....) Az áramkörök ezen részeit a tényleges konstrukcióba azonban be
kell építeni. (Egyetlen kivétel amikor az itt közölt áramkör egy nagyobb készülék része lesz amely már tartalmazza ezeket
a részeket.)
Figyelem az áramgenerátor (ledmeghajtó) kapcsolásokat kiemeltem innen, és
áthelyeztem IDE! (aramgenerator.html)
Ismét foglakozom egy keveset az Előtétkondenzátoros ledmeghajtás-sal,
230V-os hálózatról, mivel mostanában szükségem volt ilyen áramkörre, és talán másokat is érdekel ez a téma.
Megpróbálom kicsit alaposabban kivesézni az áramkör működését, ezért akár a kezdők rovatba
is mehetne ha nem hálózati feszültséggel kísérleteznénk! :) :)
Azonban mint utólag kiderült, az áramkör egyszerüsége ellenére, sok érdekes tapasztatlat
szerzésére is alkalmas, ezért úgy döntöttem, hogy megérdemel egy külön oldalt:
ITT
Sokan használnak olyan napelemes rendszereket, amelyek a megtermelt energiát a 230V 50Hz-es hálózatra táplálják rá,
így azt közvetlenül felhasználhatják a háztartás fogyasztói. Az esetleges többlet energia pedig a hálózat már részein
használható. Ha a fogyasztás több mint a megtermelt energia, akkor a különbözet a hálózatból lesz felhasználva.
A fogyasztásmérő a visszatáplált és az elfogyasztott energiát is méri. Felmerült az igény, hogy jó lenne egy egyszerű,
ledes visszajelző áramkör, ami jelzi, hogy a megtermelt energia pillanatnyilag több (vagy kevesebb) mint a fogyasztás.
Azaz jelzi, hogy a hálózat szempontjából nézve fogyasztás vagy visszatáplálás van.
Hogyan valósítható meg egy ilyen áramkör? A teljesítményt alaphelyzetben a feszültség és az áram szorzata adja meg.
Váltakotóáramú hálózatban a teljesítmény pillanatértéke hullámzik (a szinusz nullaátmeneténél pl. pont nulla) ezért
ennek az átlagértékét adják meg mint teljesítményt, ill. ennek az integrálja lesz az energia. Az előjele pedig megmutatja
az energia irányát. Tehát a megvalósításhoz kellene egy szorzó áramkör, majd egy integráló, és egy komparátor. Ez lenne
a preciz (de bonyolult és drága) megoldás, de ha némi kopromisszumot megengedünk, akkor egyszerűbben is megvalósítható
a feladat. Nézzük az alábbi kapcsolási rajzot:
A fetni áramkört felhasználva, fogyasztás esetén a piros, visszatáplálás esetén a zöld led fog világítani. Amikor a
fogyasztás és a termelt energia nagyjából megegyezik, akkor egyik led sem világít.
Az áramkör működése: A Tr1 áramváltó érzékeli a hálózati áramot,a kimeneti feszültségét a D1 tranziens szupresszor
dióda határolja ±4V körüli maximális értéken. A C1 kondenzátor és a D2 szinteltoló áramkörként működik, azaz a ±4V-os
jelből egy kb. -0,6V és + 7,4V csúcsértékű feszültséget állít elő. R2 és D2 a FET gate elektródáját védi az esetleges
tranziensektől. R1 biztosítja, hogy a C1 ki tudjon sülni, illetve, hogy ne töltődjön fel a szükségesnél nagyobb
feszültségre, továbbá az áramváltón keletkező kisebb traniens lengéseket is csillapítja. Az igy előállított jel a hálózati
árammal szinkronban nyitja ill. zárja (azaz ki/be kapcsolgatja) a T1 és T2 FET-et. Azért van szükség 2db, lényegében sorba
kapcsolt FET-re, mert két FET a hálózati váltakozó feszülszég fázisát fogja szaggatni. Így lényegében egy olyan
szinkron-egyenirányítót kapunk, melynek a kimeneti feszültség/áram előjele az energia áramlás irányától függ. Erről
a feszülségről működtetjük, R3, R4 előtét-ellenállások felhaszálásával a két visszajelző ledet. Azért van szükség 2db ellenállásra,
mert a legkönnyebben beszerezhető (olcsó) ellenállások feszültségtűrése csak 200V, a hálózati feszültség csúcsértéke pedig 325V.
A ledekkel párhuzamosan van kapcsolva egy kondenzátor is. A C2 kondenzátorra azért van szükség, mert a terhelő áramnak lehet
fázis eltérése is a feszültséghez képest (pl. induktív vagy kapacitív jellegű terhelés esetén). Ilyenkor a szinkron-egyenirányító
kimenetén, egy nem kívánatos AC áramkomponens is megjelenik, melyet a C2 kondenzátor olyan mértékben söntöl, hogy ez a
ledek működését már ne tudja befojásolni. Igy gyakorlatilag az áramkör akkor is megfelelő visszajelzést ad az energia irányról,
ha a terhelés nem ohmos, hanem kapacitív vagy induktív jellegű.
Milyen kompromisszummal jár a fenti áramkör, a precizebb megoldásokhoz képest? A fenti áramkör szinuszos (és ahhoz hasonló
pl. trapéz, négyszög, stb.) hullámformájú áram esetén működik jól. Extrémebb hullámformák, és/vagy nagy felharmonikus tartalom
esetén adhat téves jelzést, azonban ez csak igen kis valószínűséggel fordulhat elő, de gyakorlatilag ez nem jellemző.
A megépítéshez felhasználható alkatrészek: Tr1 egy nyákba ültethető kicsi áramváltó, kb 1:1000 áttételű, így pl. 40A átfolyó
áram esetén 40mA szekunder árama lesz. Olyan tipust kell választani, ami 4V körüli kimeneti feszültség esetén még nem megy telítésbe,
azaz képes tartósan ekkora kimeneti feszültséget biztosítani. D1 kétirányú tranziens szupresszor dióda, az áramváltó szekunder
feszültségét határolja 4V körüli értékre, és el kell viselnie az áramváltó kimeneti áramát. Itt bele kell kalkulálni azt is, hogy
egy esetleges hálózati zárlat esetén, tranziens jelleggel akár 4kA áram is folyhat, tehát a D1-nek esetlegesen 4A-es impulzust is el
kell viselnie. A tranziens szupresszor diódák pontosan ilyen feladatra vannak kitalálva, de szükség esetén kiváltható 2db
sorosan-szembe kapcsolt (legalább 1W-os) zener diódával is. D1 tipusa tetszőlegesen megválasztható, a lényeg, hogy a letörési
feszültsége 3...4V közötti legyen (zener dióda esetén hasonlóképpen). C1 legalább 16V feszültségtűrésű fólia, vagy smd kerámia
kondenzátor legyen, pontos értéke nem kritikus. D2 egy sima 12V-os zener legyen. T1 és T2 legalább 500...600V feszültségű,
legalább 1A-es FET legyen. A kapcsolási rajzon szereplő tipus csak tájékoztató jellegű, bármilyen hasonló megfelelő lehet.
R3 és R2 0,6W-os vagy nagyobb disszipációra képes ellenállás legyen. C2 kondenzátor nem lehet elektrolit kondi, csak polaritás
nélküli, fólia vagy SMD kerámia kondi, feszültségtűrése 6V vagy nagyobb legyen, kapacitása 10uF, de még jobb ha sikerül
nagyobb kapacitású, polarizálatlan kondenzátort beszerezni (akár 100...200uF), mert akkor a led fényének esetleges vibrálását
jelentősebben csökkenti. LED1, LED2: olyan tipust érdemes választanmi, ami 2..3mA áramerősség esetén is megfelelő erősségű jelzőfényt ad.
Sokszor van szükség különféle időzítést megvalósító áramkörökre, és gykran használunk erre különféle integrált áramköröket.
Az egyik leg ismertebb ilyen áramkör az NE555 tipusú IC. Azonban ez az áramkör egyszerű RC időállandótval valósítja meg az időzítést,
ami reálisan beépíthető alkatrészek által behatárolja az időzítés mértékét. Azaz nem lehet stabilan 10...20 másodpercnél hosszabb
időzítést megvalósítani. Persze lehet feszegetni a határokat, de több percnyi vagy több órányi időzítést más módszerrel egyszerűbb
megvalósítani. A közismert CD4060-as CMOS számláló IC szinte adja magát a feladatra. Ebben egy oszcillátor és egy számláló van egybeépítve.
Az oszcillátor lehet sima RC oszcillátor, vagy akár kvarcvezérelt is. Az alábbi kapcsolásban, a beépített relé, a bekapcsolás után
kb. 20 másodperccel fog meghúzni, azonban ha az IC Q10 kimenete helyett a Q14 kimenetét kötjük be, akkor ez az idő 16x annyi lesz, azaz
kb. több mint 5 perc. A C1, R1, R2 alkatrészek megfelelő méretezésével pedig akár több órás időzítés is megvalósítható.

A kapcsolást a TINA9 áramkörszimulátorban teszteltem, a modell innen letölthető: CD4060.TSC
Megjegyzem, hogy a 4060 modellje a szimulátorban nem a leg-pontosabb, tehát a szimulátorban kapott időzítések csak nagyságrendileg hihetők,
a valóságos megépített áramkör időzítése eltérhet valamennyivel, ezért célszerű a képre is felírt időállandókkal kiszámolni
az időzítést.
Az időzítés az IC reset bemenetére adott impulzussal újra indítható. Ez a tulajdonság alkalmassá teheti pl. impulzus kimaradás
detektornak, az impulzusok resetelik az IC-t, ha kimarad egy impulzus -> letelik az időzítés és aktivizálódik a kimenet.
Amennyiben ciklikusan kell ki-be kapcsolni, akkor a D1 elhagyható. Ha pedig csak rövid impulzust kell adnia a kimenetnek ciklikusan,
akkor a kimenetről egy R-C tagon keresztül is resetelhetjük az IC-t.
Ezeket a lehetőségeket nem rajzolom meg, bárki kipróbálhatja élőben, vagy akár a TINA áramkörszimulátorban is.
Egy barátom megkért, hogy készítsek neki olyan áramkört aminek a
segítségével nyomógombbal, egyszerre több helyröl tudja ki és bekapcsolni a világítást. Olyan áramkörre volt
szükség ami nem zavarérzékeny, kibírja ha hosszú vezetékkel van több nyomógomb hozzákapcsolva. Emiatt az IC-s megoldások
kapásból kiesnek, 20m kábelt egyik IC bemenete sem bír el kiakadás, és összevissza kapcsolgatás nélkül, és még komoly
zavarszüréssel is meghülyül néha. Arra gondoltam, hogy valamilyen relés megoldás kellene, és megszületett a fenti kapcsolás.
Amikor az áramkörre rákapcsoljuk a 12V-ot mindkét relé kikapcsolt állpotban van. A C1 kondi feltöltödik 12V-ra Re2 és R2 -n keresztül,
majd az áramfelvétel lényegében 0-ra csökken.
A gomb megnyomásakor a kondi feszültsége rákerül Re1 behúzótekercsére és a relé meghúz. A jobb oldali
érintkezöjén keresztül R1-en át a behúzótekercs további tartóáramot kap (R1-et úgy kell méretezni, hogy a
12V-ból a relére 5V-nál valamivel kevesebb jusson) A bal oldali érintkezöjén keresztül Re2 behúzótekercsén is megindul az
áram és ez a relé is meghúz. Ezután (ha a nyomógombot is felengedtük) a C1 kondi R2-n és a zárt érintkezön keresztül
kisül.
A gomb újbóli megnyomásakor a kisütött C1 kondenzátort rákapcsolja Re1 behúzótekercsére, ami ettöl elenged. A relé
elengedésekor megszünik a tartóáramköre is (jobb oldali érintkezö), ill. Re2 sem kap tovább tartóáramot. A relék és a
nyomógomb elengedése után C1 ismét feltöltödik......
C1 kapacitását úgy kell megválasztani, hogy képes legyen Re1 meghúzásához elegendö energiát tárolni, illetve
kisütött állpotában akkora áramot felvenni, hogy Re1 elengedjen. R2 ellenállását úgy kell megválasztani, hogy a rajta
átfolyó áram a relék meghúzásához szükséges áramnál sokkal kisebb legyen, ill. R2-C1 idöállandó
néhány másodperc legyen. Az idöállandónál rövidebb idön belül történö ismételt gombnyomásra az
áramkör nem reagál, újabb átkapcsolás csak a pár másodperces idözítés letelése után lehetséges. Az
általam felhasznált relék esetén R1 1k körüli, C1 100uF, R2 47k körüli volt (ha jól emléxem :-)). Az egész áramkör
igen kicsi helyen elfért, Re1 müanyag házas reed relé (úgy néz ki mint egy IC), Re2 szintén nyákba ültethetö tipus, és a
többi alkatrész is kis méretü.
Ha nincsenek hosszú vezetékek akkor az elözö áramkörben levö relék simán és
egyszerüen kiválthatók félvezetökkel, nemsokára összedobok egy rajzot.....
Íme a kapcsolási rajz (nem tesztelt):
Természetesen az izzó helyére be lehet tenni egy nagyobb áram/feszültség
kapcsolására alkalmas relét is....
Egy nagyobb fogyasztó a hálózatra kapcsolásakor előfordulhat, hogy nagy tranziens
áramimpulzust vesz fel. Elég bosszantó, amikor pl. a hálózati kismegszakító lekapcsol emiatt, és az elektromos alkatrészeknek sem tesz
jót. Ezt a hatást különböző (u.n. lágyindító) áramkörökkel lehet csökkenteni. A legegyszerűbb megoldás
egy NTC ellenállás sorbakapcsolása a fogyasztóval. Például a PC tápokban általában ezt (is) alkalmazzák. Ez egy olyan
ellenállás, ami az áramkörbe beiktatva korlátozza az áramerősséget, de a működése során melegedni fog, és
emiatt lecsökken az ellenállása. Tehát nem lesz rajta jelentős feszültségesés. Nagyobb teljesítményekre, vagy komolyabb
igényekre alkalmazhatunk olyan megoldást, ahol egy fix ellenállás korlátozza az áramot, majd a tranziens jelenségek befejeződése
után (pl. a táp kondijának feltöltődése, trafó felmágneseződése, motor felpörgése stb...) az
ellenállást egy relé (mágneskapcsoló) segítségével kiiktatjuk. A fenti képen szereplő áramkör ezt
valósítja meg.
Az áramkör működése:
Amikor az áramkört hálózati feszültség alá helyezzük (230V 50Hz), a
kimenetére kapcoslt fogyasztó (trafó, motor, izzólámpa, stb...) az Re ellenállásokon keresztül kap feszültséget, ami erősen
korlátozza a maximális áramot induláskor. Eközben a C1-R1-R2 útvonalon is megindul az áram, itt elsősorban C1 határozza meg, hogy
mekkora áram fog folyni (50Hz-en kb 14,5kiloohm az impedanciája). R1 funkciója, kikapcsolt állapotban C1-ben ne maradhasson töltés, R2 pedig a C1-en, a
bekapcsoláskor kialakuló áramtranzienst korlátozza. Ez az áram a graetz-en keresztül tölteni kezdi C2 kondenzátort. (R3 szerepe R1-hez
hasonlóan a kondi kisütése) A lenti görbén látható, hogy C2 feszültsége közel lineárisan emelkedik, amíg kb. 3
másodperc alatt eléri a diac nyitófeszültségét. Ekkor a diac begyujtja a tirisztort, és az rákapcsolja a relé tekercsét C2-re. A
relé meghúz, és kiiktatja (rövidre zárja) az Re-vel jelzett áramkörlátozó ellenállásokat. Az indítani
kívánt eszközünk indulása eddigre már remélhetőleg megtörtént (ha nem elég erre a 3 másodperc akkor C2
módosításával befojásolható ez az időtartam).
Az interneten megtalálhatók máshol is hasonló kapcsolások, a fő különbség, hogy általában nem tartalmaznak a diacot
és a tirisztort. Pedig ennek a magoldásnak több előnye is van. Tirisztor nélkül a relé tekercsén csak szép lassan emelkedne a
feszültség (ahogy a kondi töltődik) és egyszercsak összeérnek a relé érintkezői. Az hogy nem olyan hirtelen húz be a
relé, mindenképpen csökkenti az érintkezőinek az élettatamát és ezzel az áramkör megbízhatóságát.
A fenti tirisztors megoldással a kondi kb. 34V-ig töltődik, miközben a relé tekercsén egyáltalán nics feszültség, majd a tirisztor
"rásüti a kondit" a relé tekercsére, amitől az igen gyorsan fog meghúzni, és így a lehető legkevesebb az érintkezők
szikrázása.
A relé meghúzása után a behúzótekercs feszültsége, néhány másdperc alatt kb. 13V-ra csökken és ez direkt
jó, mert ez is bőven elég egy 24V-os relé behúzva tartásához - és így a relé tekercse is kevésbé fog melegedni.
Ezen felül így kisebb kapacitású előtétkondi kell, és ezáltal hosszabb lehet az időzítés is!
Nagyobb teljesítményű készülékekhez esetleg nagyobb teljesítményű, és kisebb ellenállású
előtétet (Re) kell beépíteni - sőt használható helyette egy vagy több sorbakötött NTC ellenállás, ami eleve
lágyindításra készült (és ezeket zárja majd rövidre a relé).
A modellben a 24V-os relé esetén 1k tekercs-ellenállással számoltam (a gyakorlatban ez kb. jó érték), de másféle relé
(mágneskapcsoló) esetén más értékű C1 és C2 kondenzátorra lehet szükség!
Néhányan kerestek olyan kapcsolásokat mivel a 230/400V-os 3 fázisú hálózat fázisainak
helyes sorrendjét lehet ellenörizni. Az alábbi néhány áramkör saját ötlet, ugyan nem építettem meg de
áramkörszimulátor segitségével leteszteltem és mindegyik müködött. Amennyiben valaki megépíti valamelyik áramkört
azt kérem, hogy jelezzen vissza.
Régebben több különféle, csak szimulátorban tesztelt fázissorrend figyelő kapcsolást felraktam ide. Azonban ezeket
eltávolítottam, és helyette egyetlen, egyszerű felépítésű, és a gyakorlatban is kipróbált áramkör maradt itt. A
fenti áramkört csatlakoztatva a 230/400 V-os hálózat három fázisára, a forgásiránynak megfelelő LED fog vílágítani.
Amennyiben valamelyik fázis nem csatlakozik, akkor egyik LED sem fog világítani. Mivel a ledeken viszonylag kicsi áram
folyik, olyan tipust érdemes választani, ami kicsi áram esetén is megfelelő erősségű jelzőfényt ad. A 22k 2W ellenállások
az áramkörben melegszenek - de ez természetes jelenség, azonban ha valakit ez zavar, akkor kicserélheti/felépítheti ezeket
több darab sorbakötött ellenállásból. Tehát a 2x2db 22k 2W helyett használható pl. 2x4db 10k, vagy mondjuk 2x8db 5,6k
ellenállás (ilyenkor fele/negyed akkora teljesítményű ellenűállások elegendők).
Az áramkör müködése:
Ha egyutasan egyenirányítunk akkor 4 állapot lesz a diódák után (a hálózati frekvenciának megfelelően):
- Mindkét fázis 0V a harmadikhoz képest
- Az egyiken van feszültség
- Mindkettőn van feszültség
- A másikon van feszültség
Adott sorrend esetén az egyik fázis feszültsége kicsit előbb jelenik meg, az ehhez tartozó tranyó kinyit, és söntöli a másik báziskörét,
így az már nem tud kinyitni, mivel a hozzá tartozó LED nyitófeszültsége jóval alacsonyabb mint a másik tranzisztor báziskörében levő
zener nyitófeszültsége. A LED csak abban az idősávban tud világítani, amikor mindkét fázison van feszültség, de csak az előbb kinyitó
tranzisztor LED-je. Tehát az egyik LED sötét marad, a másik 50Hz-el villog (de ez az emberi szem számára folyamatosnak tűnik).
Az hogy melyik LED világít a fázisok sorrendjétől fog függeni.
Univerzális négyszöggenerátor, 2 ellentétes fázisú kimenettel:
A fenti áramkör egy 6 invertáló schmitt triggerrböl álló cmos ic-re épül. 2
inverter oszcilátorként müködik további 2-2 inverter a tranzisztorokat hajtja meg. A kimenö jel frekvenciája a trimmerpotival
állítható kb 10kHz-töl 100KHz-ig. Más értékü kondikkal az áramkör tetszés szerinti frekváncián
használható (szinte 0Hz-töl, max. néhányszáz kHz-ig). A kimenetre piezo magassugárzót kapcsolva igen nagyot fog szólni (4kHz
környékén ahol a tesztelt hangszóró a leghangosabb volt, egyszerüen elviselhetetlen volt). Az áramkört "ultrahang sípnak"
készítettem, érdemes nagy bétájú vagy darlington tranzisztorokat használni. Piezo magassugárzóval, 22kHz-en 9V-ról kb, 170mA-t
vett fel. Üresjáratban (ha a kimeneten semmi sincs) a fogyasztás 5mA-nál kevesebb. A kimenö teljesítmény tovább növelhetö
kimenötrafó használatával (természetesen az adott frekvenciára megfelelö vasmaggal és menetszámokkal)
Hálózati tápegység, elötétkondenzátorral (transzformátor nélkül):
Az áramkör nem igényel bövebb magyarázatot. Kisebb áramfelvételü fogyasztók
esetén C1 és C2 kapacitása arányosan kisebb lehet. A 630V feszültségü müanyag vagy papír szigetelésü kondik
általában alkalmasak 250V váltakozó feszültségre is. Ha nagyobb stabilitás szükséges akkor a kimenetre egy további 78xx
tápIC kapcsolható. (Pl. zener: ZY24 ic: 7812)
Nagyérzékenységű mikrofon PC hangkártyához:

A fenti mikrofon kapcsolás nem HI-FI célra készült. Az áramkör célja, hogy ne
kelljen közvetlenül a mikrofonba beszélni, hanem távolabb (pl. a monitor tetején) is elhelyezhető legyen a mikrofon. Az érzékenység
azért lesz nagyobb mert az elektret mikrofon aktív munkaellenálláson keresztül van tápfeszültségre kapcsolva (első tranyó). A
második tranyó egyszerű emitterkövető, ez valósítja meg az alacsony kimenő impedanciát (nem feltétlenül kell
árnyékolt kábel az áramkör és a hangkártya közé). A hangkártyák mikrofonbemenete általában 3,5mm-es
sztereo aljzat, erre általában ki van vezetve egy néhány mA-rel terhelhető 3...5V körüli feszültség
(hangkártyától függően). Tehát az áramkör egy sima 3 eres kábellel a hangkártyához kapcsolható. Ezt az
áramkört szoktam pl. a "Roger Wilco"-hoz használni.
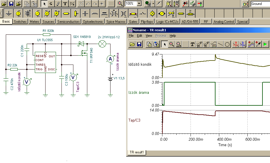
Ezzel az áramkörrel kiváltható a gépjárművek mechanikus "indexreléje"

Az áramkört egy kisméretű nyáklapra érdemes megépíteni, a 2 kivezetésnek
használjunk nyákba ültethető "papa" sarut. Az egész áramkört érdemes műgyantával (esetleg sziloplaszttal) kiönteni, úgy
hogy csak a saruk vége lógjon ki a "műanyag kockából". A 100µF-os kondi csak jó minőségű, legalább 16V-os tantál
kondi lehet (esetleg nagyobb kapacitású is használható). A hibátlanul megépített, működő áramkörben 2x21W izzó
esetén a FET hideg marad (max. langyos lehet). Az esetleges fordított polaritású bekötés (± csere) nem károsítja az áramkört
(ilyenkor a fet átvezet, és az izzók folyamatosan világítanak). Az időzítés nagysága a 4.7Mohmos ellenállás
cseréjével változtatható meg.
Kicsit felújítottam ezt a kapcsolást, ma már nagyjából így csinálnám:
Az eredeti áramkör CMOS ICje kiváltható egy LMC555-ös időzítővel, ez egy 8lábú ICtok, vagyis fele akkora mint az
eddig használt CD4016. Az áramkört csak áramkörszimulátorban próbáltam ki, a megadott alkatrész értékekkel
kb. 90 villanás/perc tempóban megy. Az időzítés az R1 ellenállás cseréjével változtatható meg (nagyobb ellenállás
lassúbb villogást eredményez). Az áramkörben felhasznált 555-ös időzítő csak CMOS verzió lehet (LMC555, TLC555),
normál verzióval (NE555) nem fog menni rendesen. Egyeseknek furcsának tűnhet az időzítő kondenzátor kettéosztása,
ennek az a célja, hogy a villogó bekapcsolási tranziesét minimálisra csökkentse. Tehát az időzítő RC tag ilyen
kialakítása megoldja, hogy a bekapcoslás után szinte egyből (néhány ms késéssel) világos periódussal induljon az index
(ez közlekedésbiztonsági szempontból fontos lehet - nem tudom, hogy a KRESZ egyébként előírja-e). Valamint már
a legelső világító periódus ideje is ugyanakkora lesz mint az azt követők (egyszerübb időzítő RC tag esetén a
legelső perriódus hossza jelentősen eltérne a többitől). A C3 kondenzátort egy "biztonságosan nagy" értékre méreteztem,
elképzelhető, hogy sokkal kisebb kapacitású kondenzátor is elegendő lenne ide (pl. 100uF). A C4 kondi szintén egyfajta
"túlbiztosítás", a kapcsolási tranziensek elnyelése céljából (valószinüleg enélkül is működik az áramkör, ez csak
a megbízhatóságát fokozza). Az áramkör további jellemzői nagyjából megfelenek az előző áramkörnek. A C3 kondenzátort
célszerű lehet pl. tantálkondikból összerakni (de sima elkóval is menni fog), C1 és C2 (és C4) kondenzátor lehetőleg
fóliakondi legyen (kerámiakondival kevésbé lenne jó, mert azok erősen hőfokfüggőek). Egy jármű esetében fontos lehet,
hogy hőmérsékletre, porra, nedvességre, párára, rázkódásra, ne legyen érzékeny az áramkör, ezért célszerű az egész
áramkört kiönteni gumival (pl. savmentes sziloplaszt), vagy ragasztópisztollyal: "melegragasztó rúddal",
esetleg műgyantával (bár ez utóbbi kevésbé rugalmas), mindezt úgy hogy csak a kivezetések lógjanak ki a kiöntött részből.
A kapcsolás így néz ki az áramkörszimulátorban:
Aki szeretné szimulátorban próbálgatni az áramkört, innen letöltheti: Indexrelé_Tina8
Egy nagyon egyszerű, triakos fényerőszbályzó kapcsolás:

A diak tetszőleges típusú, a triak legalább 400V 5A-es típus legyen! A graetz híd és
az 56Kohmos ellenállások az un. hiszterézis csökkentése miatt kellenek (az áramkör ezek nélkül is üzemképes, kisebb
szabályozási tartomány mellett). A poti kiváltható egy 1Mohmos poti és egy 2Mohmos trimmerpoti párhuzamos kapcsolásával, ekkor a
trimmerpotival be lehet állítani a poti minimum állásában a fényerőt. A zavarszűrő; nélkül is működik ugyan az
áramkör, de az elhagyása RF zavarokat okozhat. A triakkal közvetlenül párhuzamosan kapcsolva ne legyen kondenzátor, mert az a tönkremenetelét
okozza.
Egy újabb fázishasítós teljesítmény szabályzó áramkör, tirisztorokkal.
Az alkalmazott feszültséget / áramot a tirisztorok paraméterei határozzák meg, több kW-ra is jó lehet.
Az áramkör felépítéséböl adódóan a szabályzásnak nincs hiszterézise.
Párszor szükségem lett volna négyszögjelet elöállító áramkörre ami nagyon
egyszerü megoldású. Ez persze könnyen megoldható egy egyszerü schmitt-triggeres kapukat tartalmazó digitális IC-vel. (4093, 40106, 74C14, stb....)
Ezeknek azonban van egy közös hátrányuk: az ilyen schmitt tirggerek hiszterézisének elég nagy a gyártási szórása, és
az esetek 99%-ában asszimetrikus is a ápfeszültséghez képest. Emiatt az egyszerü módon visszacsatolt kapu asszimetrikus négyszögjelet
állít elö. Ez sokszor nem baj, de néha szükség lenne szimmetrikus négyszögjelre. Az alábbi áramkört szimmetrikus
négyszögjel elöállítására készítettem, és "melléktermékként" szép szabályos
háromszögjelet is elöállít. A gyakorlatban (amennyire egyszerü annyira jó) szinte 0-tól 1...2MHz frekvenciáig szép szabályos
jelet adott.
Az áramkört továbbfejlesztve árammal és/vagy feszütlséggel vezérelhetövé is
tehetjük. Az alábbi áramkör kb. 100Hz-töl 1MHz-ig terjeldö tartományban müködött stabilan a vezérlö áramtól
függöen, tehát 1:10000 -es frekvencia átfogással! (valósznüleg a következö tesla tekercses kisérlethez is hasonló
megoldást alkalmazok majd) Egyébként csak olyan optocsatolóval müködik jól amelynél a fototranzisztor bázisa is ki van vezetve,
mert a bázison levö kondi elhagyása esetén nem lenne szimmetrikus az elöállított jel idöfüggvénye. Ezenkivül csak a rajzon
szereplö BF244A fettel volt tökéletesnek mondható a jel, más tipussal kisebb asszimetria elöfordult (pl. már a BF244C sem igazán jó
hozzá)
A fenti áramkör egy egyszerü önrezgö oszcillátorkapcsolás, amivel nagyjából a
bemenö feszültség kétszeresének megfelelö kiemnö feszültséget kapunk. A kimenö feszültség nem stabilizált, kics
terhelés esetén, vagy terhelés nélkül a kimeneti feszültsége jelentösen megnövekszik. Fontos elönye, hogy a hatásfoka 90% feletti,
a stabilitásra kevésbé érzékeny áramkörök tápellátása jól megoldható vele. A kapcsolást
módosítva transzformátor meghajtására is használhatjuk, pl. (sorkimenövel) nagyfeszültség elöállítására,
ill, fénycsö/neon meghajtására. Késöbb felteszek még néhány változathoz kapcsolási egy rajzot.
Összeraktam próbaképpen a fenti feszültségátalakítóból egy transzformátoros
változatot is, íme:
Felmerült rá az igény, hogy egy (vagy több) ledet vezeték nélkül! lássunk el árammal,
mert ahová be lesz építve ott nagyon nem lenne esztétikus ha egy vezeték kandikálna ki. Ráadásul mindezt célszerű lenne
relatíve jó hatásfokkal, és lehetőleg egyszerű áramkörrel megoldani. Tehát olyan áramkört terveztem, amiben légmagos
tekercs segítségével (ami gyakorlatilag egy dróthurok), induktív uton juttatom el az energiát a néhány centiméter
távolságban levő ledhez. A ledet egy vastag üveg és/vagy asztallap (esetleg további más anyagok) választják el az
elekronikától - ezeken át kell, vezeték nélkül árammal ellátni.
Az alábbi kapcsolás nekem az 5V körüli tápfeszültségről 38mA áramot vett fel, a leden (a távolságtól
függően) kb. 5...15mA áram folyt át. Az elérhető távolság 3...10cm közötti.
Készítettem két fotót is. A képeken ugyanaz a led látható, de ez egy olyan RGB led
aminek a szinét a beleépített meghajtó változtatja menet közben. A plexidarab 6cm magas.
További tapasztalatok: Az oszcillátor áramkör kicsit javítható ha 5V tápfeszültség esetén a visszacsatoló
kondenzátort 1nf-ra, a bázisellenállást 5,1kohm-ra cseréljük. Nagyobb tápfeszültség esetén a visszacsatolást nem kell
módosítani, de a tranzisztor B-E kivezetése közé egy további kondenzátort érdemes kapcsolni. (10V-nál 680pF, 15V-nél 1...2nF) Ha
az áramfelvétel túl nagy akkor a bázisellenállást növelni kell. A vevő olali leddel, különösen RGB "szinváltós
led" használata esetén érdemes egy további kondenzátort párhuzamosan kapcsolni (kapacitása 100nF folia .... 22uF Ta között
bármi).
Es hogy mire is kellett midez? Ime néhány videófelvétel:

Nagyfrekvenciás áramkörökben a feszültségszintek "megsaccolására" használhatjuk a fenti kapcsolást, párszáz
KHz-től akár néhányszáz MHz-ig. A beépített dioda valamilyen gyors kis kapacitású schottky dióda legyen, de akár a
régi jól bevált (germánium) OA1161 és hasonlókkal is jól működik. Végső esetben akár 1N4148 is jó lehet
hozzá. a kondenzátorok kapacitása 100nF, az ellenállások 300ohm körüliek.
Áramgenerátor kapcsolások
A klasszkus ledes villogó (multivibrátor kapcsolás) helyett, jópofa villogó kapcsolást építhetünk több leddel.
A lenti rajzon 3 és 5 ledes verzio szerepel, de tetszés szerinti hosszúságú (de páratlan számú) leddel megépíthetők
az áramkörök.
Újabb villogó kapcsolások, ezúttal glimlámpákkal. A glimlámpa egy apró gáztöltésú üveg, két elektródával,és általában kisnyomású
neon-argon gáz keverékkel töltve. Üzemi árama néhány mA, melyhez 80....200V körüli feszültség tartozik. Az áram-feszültség
karakterisztikája negatív differenciális-ellenállású szakaszt is tartalmaz, ezért könnyen felhasználható oszcillátor készítésére is.
Magyarán az áramkör fényforrásai, egyben az aktív elemek is. Manapság (2017-ben) is könnyen be lehet szerezni kicsi nyákba ültethető
glimlámpákat, kb akkora méretben mint egy 5mm-es huzallábas led. A működésűkhöz szükséges feszültség pedig a hálózati feszültségből
nyerhető (a kis áramigény miatt akár egyutas egyenirányítással is). Előszeretettel használják ma is, kicsi jelzőlámpának,
többnyire hálózati feszültség jelzésére (a ledhez hasonlóan soros előtétellenállás kell hozzá), pl. a világítós hálózati kapcsolók
zömében is glimlámpa a fényforrás. A lenti kapcsolások közül az első esetében a két glim felváltva fog világítani, a többi kapcsolás
esetén "futófény szerűen", a nyitófeszültség szórásából adódó sorrendben fognak világítani.
Nézz be máskor is, nemsokára újabb kapcsolásokkal folytatom....
Támogasd az oldalt!