Kisteljesítményû kapcsolóüzemû táp
Kisfogyasztású, elemes készülék(ek)hez
A dolog elõzménye, hogy elkészítettem egy mikrovezérlõre épülõ L-C-ESR mérõ mûszert, amit a hobbielektronika.hu weblapon tettek
közzé fejelesztõi: Deguss és PIstván. A mûszer jól mûködik, de a belsõ áramkörei 5V-os tápfeszültséget igényelnek,
amit eredetileg egy kisáramú és alacsony maradékfeszültségû üzemelésre képes stabkocka állított elõ egy 9V-os elemrõl
üzemeltetve. Azonban a tartós (alkáli) 9V-os elem elég drága, az NiCd vagy NiMH aksi meg lemerül akkor is ha nem használjuk, továbbá ezek
kapacitása sem tûl nagy (n*100mA/h), tehát nem tesznek lehetõvé túl hosszú üzemelést.
Fenti okokból arra jutottam, hogy érdemes lenne a mûszer számára egy olyan tápegységet építeni ami 2db ceruzaelemrõl vagy ceruzaaksiról
üzemelve elõálítja a mûszer számára szükséges tápfeszültséget. Ilyen feladatra ugyan léteznek cél IC-k, de amelyik ilyen kis
teljesítmények esetén is viszonylag jó hatásfokú, az önmagában többe kerül, mint az általam tewrvezett egész áramkör
összes alkatrésze. Persze arról nem is beszélve, hogy így legalább saját áramkört fejlesztettem (ami késõbb még másra is jó
lehet).
Az alapötlet az volt, hogy ilyen alacsony feszültségrõl, legegyszerûbb módon, nagyobb feszültséget elõállítani úgynevezett blocking
oszcillátorral lehet:

Ebben az oszcillátor áramkörben a tranzisztor kollektorfeszültsége a tápfeszültség fölé emelkedik, amikor a tranzisztor éppen zárt
állapotban van. Persze ahoz hogy legyen kimenõ feszültségünk is, ezt egyenirányítani kell, amire egy schottky dióda a legalkalmasabb:

Persze ez az áramkör még messze nem azt tudja ami nekünk kell, csak annyit hogy a bemenõ feszültségnél nagyobb kimenõ feszültséget
állít elõ, viszonylag jó hatásfokkal, és meglehetõsen alacsony tápfeszültségrõl is üzemképes (1V alatt). Azonban a kimenõ
feszültsége nem stabil, függ a terhelõ áramtól, a bemenõ feszültségtõl, a tranzisztor paramétereitõl, a további
alkatrészektõl és még sok egyébtõl. Ezért érdemes lenne továbbfejleszteni. Ennek egyik módja, hogy a tranzisztor
bázisellenállásást lecseréljük egy áramgenerátorra, ami egy második tranzisztor lesz. Ettõl javulnak az oszcillátopr jellemzõi pl.
kissé javul a feszültségátalakítás hatásfoka, de ez más szempontból is hasznos lesz....

Az áramgenerátor a T2 tranzisztorral van megvalósítva. Ennek árama a V2 feszültségtõl, és az R1 ellenállástól függ. Persze a V2
feszültséghez nem kell külön áramforrás, azt az elemünkrõl is elõállíthatjuk pl. egy feszültségosztóval, vagy
diódákkal (D1,D2). Miért is lesz ez jó ez nekünk? Azért mert a feszültséggel vezérelhetõ áramgenerátor segítségével,
vezérelhetõvé tettük az eredeti blocking oszcillátort is, tehát szabályozni tudjuk a be/kimeneti feszültségét ill. áramát. Persze ezt
valahogy úgy kellene szabályozni, hogy lehetõleg stabil kimenõ feszültséget kapjuk ami alig függ a terheléstõl és az elemek
feszültségétõl (hiszen az elemek feszültsége az üzem alatt csökkenni fog, ahogy kezdenek merülni). Tehát: tegyük az áramgenerátor
vezérlõ feszültségét a kimenõ feszültségtõl függõvé, vagyis egy negatív visszacsatolással próbáljuk stabillá
tenni a kimenõ feszültséget:
Ez az áramkör már kezd tápegységként mûködni, de még nem az igazi. Ha a kimenõ feszülség növekszik akkor a Z1 zeneren is
növekszik az áram, ettõl T2 bázisfeszültsége (és kollektorárama) csökkenni fog. Emiatt csökken a T1 bázisárama is, és a kimeneti
feszültség is. Sajnos a T2 árama nem kizárólag a kimeneti feszültségtõl függ, hanem a bemenõtõl is, és sajnos nem elég meredeken
változik ahoz, hogy stabilan tartsa a kimenõ feszültséget. Bár egyszerübb áramkörökhöz ez már akár megfelelõ táp is lehetne,
de.....
Mi lenne ha valamilyen feszültségreferenciát használnák fel a táp stabilizálásához? Erre a jól bevált TL431 tip.
feszültségreferencia tünik a legalkalmasabbnak, mert olcsó, + hõkompenzált, és pontos referencia feszültséget lehet vele elõállítani.
Gyakorlatilag olyan mint egy vezérelhetõ zener dióda, 3 lábú tranzisztortokba szokták beépíteni, mint egy kis BC tranyót, de ez valójában egy
integrált áramkör. A vezérlõ lábán (az anódjához képest) figyeli a feszültséget, és a katódáramát növeli ha 2,5V
referencia fõlé növekedne a feszültség.
Ahoz, hogy ezt a feszültségreferenciát itt használni tudjuk meg kell cserélnünk az áramkör (éa a tranzisztorok) polaritását. Ez a
mûködés szempontjából nem jelent hátrányt, csak talán kicsit nehezebben tekinthetõ át az áramkör mûködése a rajz
alapján.
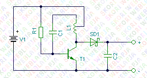
Nos valahogy így néz ki az áramkör fordított polaritással. Persze még ki kellene cserélni a zener diódát, a TL431 referenciára.
A TL431 referencia használata esetén szükséges még egy feszültségosztó (R3, R4) amivel a feszültséget beállítjuk, és egy
kompenzáló kondenzátor (C3) hogy az áramkör stabilitását biztosítsuk. Ezzel már majdnem el készült a tápegység, de még pár
apróság hiányzik: a bejövõ tápfeszültségre is kell egy "hidegítõ" kondenzátort kapcsolni, hogy a jelentõs nagyfrekvenciás komponenst
tartalmazó áramfelvétel ne rángassa a tápfeszt. A kimeneten pedig érdemes egy további L-C szûrõt elhelyezni, valahogy így:
Ezzel az áramkör meg is volna, most már csak méretezni kellene: L1 az üzemi frekenciát befolyásolja, illetve energiát tárol, az induktivitás pontos
értéke nem kritikus. A tranzisztor kollektora felõli tekercsfél induktivitása a megépített áramkörben kb. 40uH volt. A másik tekercsfél
induktivitása kb. fele annyi. Ez utóbbit úgy érdemes méretezni, hogy az osszcillátor ezen visszacsatolt feszültsége mindíg 5V alatti legyen (tehát
a két tekercs menetszámaránya a lényeges nem az induktivitása)). A tekercs esetén fontos a kis veszteség mind a huzal ellenállása, mind a vasmag
szempontjából. Többféle vasmaggal is mûködött az áramkör, de a legjobb hatásfokot egy kompaktfénycsõbõl bontott, pici E vasmagos
tekercs vasmagjával értem el. Erre 16+11 menetet tekertem fel (ha jól emléxem :)) 0,5mm-es CuZ huzalból, és a vasmagot kicsi légréssel raktam össze: 1
cellux ragasztószalag réteg adta a légrést, így kaptam 40+20uH-t.
C1 kondi méretezése igen érdekes, mert a gyakorlatban szinte semmit sem befolyásolt ha megváltoztattam. 4,7.....220nF között mindenfélével jól
mûködött, én a 10nF-nél maradtam.
R1-tõl függ T1 maximális bázisárama, ha csökkentjük akkor nagyobb maximális árammal tud üzemelni a táp, kb 47ohm jó
választásnak tünt, így 50mA körüli kimenõ áramig stabil a táp - már ezzel is eléggé túl van méretezve mivel a mûszer
amihez készült 10mA alatti áramfelvételü (bár impulzusszerüen elõfordul nagyobb áram, rövid idõre). 22...220ohm mközötti
ellenállásokkal próbáltam, a pontos értékk nem kritikus
R2-n a tápfeszültségnél kb. 0,7V-al kisebb ferszültség esik üzem közben, A TL431 számára szükséges minimális
áramerõsség 1mA körüli az adatlapja szerint. Ebbõl 2V-os min tápfesz esetén 1,3k adódik. A gyakorlatban 1,7kohm-al még jól
mûködött az áramkör. Kisebb ellenállás esetén a stabilitás javul, de a hatásfok romlik (pl 820ohm esetén egyetlen NiMH celláról is
jól mûködött a táp). a végleges verzióba 1,6kohmot építettem be.
C2,C4,C5 kondik a tápfeszültséget hidegítik/szûrik, 220uF-os kondikat építettem be. (sacc/kb. 47uF-470uF kjözött bármi jó)
SD1 1A-es schottky dióda, tipusa pl.: 1N5819 vagy hasonló.
L2 csak szûrésnek van beépítve, értéke egyáltalán nem lényeges, találtam a bontott alkatrészeim között 33uH-s kicsi toroid
tekercset, azt használtam fel, de más kis ellenállású hasonló induktivitású tekercs is jó (10....100uH)
R3,R4 határozza meg a kimenõ feszültséget, R4-en 2,5V-nak kell esnie. R4=22k R3=33k esetén a kimenõ feszültség 6,3V lesz. Azért ennyi, hogy a
mûszerben levõ "low-drop" 5V-os stabkocka még biztonsággal tudjon mûködni. Persze ha pl. mindkét ellenállást 22k-ra választjuk, akkor a kimenõ
feszültség pont 5V lesz.
C3 kompenzáló kodi feladata, hogy a TL431 lasúbb legyen mint a táp reakcióideje a szabályzásra, a szabályzás gerjedésének elkerülése
céljából. Értékét széles határok között választhatjuk meg akár több uF-al is mûködik, de már néhány nF-al
is stabil az áramkör, a végleges verzióba 100nF került. Az a vicces, hogy a nyákra készült vezióban elõször elfelejtettem beültetni ezt a
kondit, ennek ellenére az áramkör mûködött, és stabil kimenõ feszt szolgáltatott. A hatásfoka volt rosszabb néhány %-al
(valószinüleg gerjedt, de ezt nem néztem meg oszcilloszkóppal). Ha már szóba került a hatásfok, ideteszek pár mérési eredményt,
amibõl mindenki azt szûr le magának amit akar :). Szóval látszik a hatásfok, a terhelééstõl függõen, és a kimeneti feszültség
stabilitása is. Alacsony feszültség és kicsi teljesítmények esetén nehéz jó hatásfokot elérni, ehez képest szerintem ez kimondottan
jó hatásfokú árakörnek sikeredett.

A kimenti feszültség szinte egyáltalán nem függött a terhelsétõl, kivéve amikor 2V-os táp esetén 60mA-el terheltem meg, itt vagy a T1
bázisárama "fogyott el", vagy a TL431 kezdett sztrájkolni :). A tápfeszültség változtatásának hatására is mindössze századvoltnyi
változást lehetett mérni, tehát nyugodt szívvel nevezhetjük stabilizált tápegységnek a szerkezetet.
Az áramkör üzemi frekvenciája terheléstõl függõen kb. 600kHz....200kHz közötti, a jó hatásfok érdekében T1-nek gyors, és
nagy erõsítésû tranzisztornak kell lennie. A legmegfelelõbb a BD140 (esetleg BC640). Más tipussal is mûködik az áramkör de a hatásfoka
rosszabb lesz. T2 helyén szinte bármi jó, éppen BC182 volt kéznél....
Most pedig jöhet az Eagle Projekt :) Forrásfájlokat ezúttal sem teszek közzé, de a kép alapján mindenki megrajzolhatja a saját nyáktervezõ
programjában....
Fateromnak is megtetszett ez a kapcsolás, és rendelt egy 9V kimenõ feszültségû verziót. Mivel a prototipushoz eredetileg 3db nyákot készítettem,
semmi akadálya nem volt a megépítsének. Az áramkör R3-as ellenállását nagyobb értéküre cseréltem, és kicsit nagyobb
áramú tranzisztort építettem be: 2N6489(ilyen volt kéznél) . Mivel fix ellenállásokat használtam, (nem trimmert) így a feszültség
9,35V-ra adódott, de ennyit egy új 9V-os elem is lead..... A bemenõ tápfeszültség ennél az áramkörnél kb. 2...7V közötti lehet. Gyorsan
megmértem milyen hatásfokkal mûködik, íme az eredmény:
Késõbb teszek fel pár fotót a kész áramkörrõl, illetve tervbe van véve egy olyan verzió, ami a tápról üzemelõ mûszer
bekapcsolva felejtése esetén ki tudja kapcsolni a tápegységet. Ehez az LC mérõ mûszer szoftverébe is kell egy apró kiegészítés, hogy a
mikrovezérlõ a tápnak adjon egy vezérlõjelet, ennek a vezérlõjelnek a megszünése esetén a táp le fog állni, az áramfelvétele
pedig nullára csökken majd. Az "ujraindítás" a táp kapcsolójának ki/be kapcsolásával történhet meg. Fenti kiegészítésnek a
célja a nem éppen olcsó elemek védelme, és a mûszer üzemidejének a meghosszabbítása. Esetlegesen készítek majd egy olyan verziót is
ami egy sima idõzítõ ártamkört tartalmaz majd. Ez olyan készülékekhez lehet jó, ami nem nyújt szoftveres támogatást a táp
vezérléséhez, illetve nem tartalmaz semmi ilyesmi kiegészítést.
folyt köv....
Felrakok gyorsan 2 fotót: (katt a naygobb mérethez)
A tápegységgel kapcsolatban felmerült egy újabb ötlet. Mivel a müszer aminek a tápellátásához készült elég alacsony
fogyasztású, ezért jó lenne ha a kis áramú tartományban jobb hatásfokkal menne, mivel 3V-ról 30mA körüli kimenõ áramnál haladja
meg a hatásfok a 80%-ot. A múszer fogyasztása 10mA alatti, ebben a tartományban "csak" 71...75% hatásfokot ér el a tápegység.
A kapcsolási rajzon feltünik, hogy a TL431 referencia áramfogyasztása a kimenetrõl történik, és közel 1mA szükséges a normál
mûködéséhez, a bemenet felõl nézve és a hatásfokot is figyelembe véve, az áramkör a nyugalmi áramának (3V-ról 4mA)
nagyrészét emiatt veszi fel. Ha a TL431 stabilitásánál kisebb postosság ill. stabilitás is elég, pl. ami "csak" egy zener dióda stabilitásának
felel meg, akkor sokat javíthatunk az áramkör hatásfokán a kis kimenõ áramú tartományban is. Nézzük az újabb kapcsolási rajzot:
A TL431 referenciaforrást lecseréltem egy egyszerû NPN tranzisztorra, aminek a bázis nyitófeszültségét még egy zener dióda
feszültségével növelva kapjuk a kimeneti feszültséget. Az R2 ellenállást jelentõsen megnöveltem, a korábbi értékéhez
képest. Jelenleg ez 22kohm, ez olyan mértékben korlátozza a T2 tranzisztor áramát, hogy az emitterellenállását (R1) el lehetett hagyni az
áramkörbõl. A Z1 6,2V-os zeneren (ZPD6V2) a jelenlegi beállítás melett igen kicsi áram folyik, mindössze kb. 20uA, emiatt a feszültségesés
rajta kisebb lesz a névleges 6,2V-nál, azonban a T3 bázis-emitter nyitófeszültségével együtt (+az R3-on esõ feszültséggel) beáll a kb.
6,3....6,4V-os kimeneti feszültség.
Mire is volt jó mindez? A kis tápegység eddigi 4mA körüli nyugalmi bemenõ árama mindössze 350uA-re csökkent! 1kohmos ellenállással terhelve a
kimenetét (6,3mA) 3V-ról 15,8mA-t vett fel, ami 83% feletti hatásfokot jelent. Nagyobb áramokkal terhelve a tápot, a további hatásfok javulás minimális,
mert nagyobb áramok esetén már eleve jó hatásfokkal mûködött a táp. Tehát elmondható, hogy egy kevés stabilitás-csökkenés
árán, szinte a teljes üzemi áramtartományában (a táplált mûszer áramfelvételi tartománya) 83% feltti hatásfokkal mûködik
3V-os tápfeszültség esetén. Azthiszem ezt a cél IC-k se nagyon tudják produkálni, illetve az a néhány különlegesebb tipus ami esetleg
ennél jobb hatásfokkal megy az jelenleg (2010 jan.) eléggé horrorisztikus áron szerezhetõ be (ha egyáltalán be lehet szerezni).
Annyit még megjegyeznék az áramkörrel kapcsolatban, hogy Pafi barátomtól is kaptam egy tippet a TL431 lecserélésére, mégpedig egy
teljesítmény MOSFET-re. Ezt a megoldást is kipróbáltam, és mûködött is, méghozzá ugyanolyan jó hatásfokkal mint a fenti
megoldás. Sokféle tipussal teszteltem (pl. BUZ20, BS170, különféle IRF-ek, 1N60, stb..), a legjobban a nagyfeszültségû fet tipusokkal ment (600V 1A -es tip)
de a stabilitása még ezzel is rosszabb volt, mint a tranzisztor + zener diódás megoldásé. Ezért a mosfetes verziót végülis elvetettem.
Új nyákot még nem volt idõm tervezni, talán elõbb utóbb lesz az is. Akinek ez az áramkör verzió nyerte meg jobban a teszését, és nem
akar várni az kénytelen lesz saját maga megtervezni az áramkör nyomatott paneljét.
Sajnos az eddigi tesztelések alapján úgy tünik, hogy az LCM3 mérõmûszer nem nagyon szereti a kapcsolóüzemû tápegységrõl
történõ üzemeltetést. Egy a gyakorlatban úgy nyilvánul meg, hogy a mûszer mûködik ugyan, de bizonyos mérések esetén a kijelzett
érték kevésbé stabil, kissé ingadozik, és a mérés pontossága csökken. Ezért komoly kompromisszumot jelent ilyen megoldással
üzemeltetni a mûszert.
A telep élattartamának növelése céljából készült egy kis kiegészítés a mûszerhez, ami a müszer bekapcsolva felejtése
esetén egy bizonyos idõ után kikapcsolja a mûszert. Ezt az idõtartamot a mûszer, PIstván kolléga által fejlesztett szoftvere határozza meg. A
hozzá szükséges egyszerû áramör rajzát pedig itt teszem közzé. A kikapcsolás alaphelyzetben 2..3 perces, használat nélküli
állapot után következik be, kivéve ha már hosszabb ideje mérünk a müszerrel, mert akkor ez az idõ is növekszik (8...12 percig), hogy tényleg
csak bekapcsolva felejtés esetén aktivizálódjon ez a funkció. Ha a kalibráló kapcsoló marad bekapcsolva, vagy az L/C váltókapcsoló marad rossz
helyzetben bekapcsoláskor, az szinte biztos, hogy véletlenül történik, ezért ilyenkor kb fél perc mulva kapcsol ki a mûszer.
Íme elemkimélõ kiegészítéshez tartozó kapcsolási rajz:

Az áramkör mûködésérõl néhány szó. Az LCM3 mûszer a kijelzõ RS lábát csak a mûködési idõ kis
százalékában használja ki, a kijelzések frissítése közötti idõben elvileg lehet akár alacsony akár magas szinten is. Ezért ez a
kivezetés az LCD kiejzõ vezérlése melett egyidejüleg felhasználható az auto-kikapcsoló áramkör vezérlésére is!
Az áramkör bekapcsolásakor a 47nF-os kondenzátor még kisütött áéllapotban van, ez nyitásba vezérli a BS170 fetet, ennek drain árama
gyorsan feltölti a felsõ 4,7uF-os kondit, egyúttal felsõ P csatornás fetet is nyitásba vezérli. A mûszer tápferszültséget kap, és a 10M
ellenálláson keresztül továbbra is nyitott állapotban tartja az alsó fetet. Amikor az auto-kikapcsolás funkció aktivizálódik, akkor az RS
lábon a feszültség átlagértéke lecsökken, és a BS 170 lezár, ezután kisül a 4,7uF-os kondi és a felsõ fet is lezár - és
ezzel kikapcsolja a mûszert. A 10M-47nF, és a 4,7uF-1M páropsok aluláteresztõ szûrõt képeznek, ezért csak az RS lábon levõ
feszültség átlagértéke vezérli az áramkört, a kivezetésen mérhetõ, LCD kijelzõt vezérlõ impulzusok, a kiegészítõ
áramkör mûködést nem befolyásolják.
A müszer visszakapcsolása az auto-off funkció aktivizálódása után a kapcsoló ki-be kapcsolásával történik. A kapcsoló kikapcsolt
állapotában az áramkörben levõ 47nF-os kondinak ki kell sülnie, hogy a müszer feléledéséig biztosíthassa a fetek kinyitását. A
kapcsolás két verziója ennek a megoldásában különbözik. Az "A" verzióban ezt a 33M ellenállás oldja meg, a másik változatban a
kapcsoló másik áramkörére kapcsolt 100k ellenállás. Az "A" verziónak a fixen bekötött 33M ellenállás miatt van némi
maradékárama az auto-off funkció aktivizálódása után is, kb 0,3uA ami lényegében elhanyagolható, mert ez az elem önkisülésének
nagyságrendjénben van. A "B" verzió viszont gyakorlatilag teljesen ki tud kapcsolni, a nyugalmi árama nem mérhetõ. Az áramkör prototipusát
légszerelten készítettem el, kapcsoló nélkül, részben SMD alkatrészekbõl, kis méretben, ezt beöntöttem melegragasztó rúddal,
majd ráhúztam egy zsugorcsövet és felmelegítettem. Így kaptam egy 4 kivezetéses mûanyag kockát, ami könnyedén belefért az LCM3
dobozába a többi alkatrész mellé.....
A kisteljesítményû kapcsolóüzemû táp is kiegészíthetõ lenne hasonló megoldással, de a korábban leírt problémák miatt
ezzel nem foglakoztam, de esetleg ha mégis sikerül az ezzel kapcsolatos problémákat elháritani,a kkor újra elõveszem a dolgot.
folyt. köv.
Skori
@2010.jan.