Levitron
elektromágneses lebegtetés
Összedobtam egy egyszerü áramkört amolyan drótdzsungel kivitelben, amivel különbözö tárgyakat lehet lebegtetni.
Az áramkör lényege egy elektromágnes megfelelö vezérlése. A levegöben egy állandómágnes lebeg, amely ha a
kivánt értéknél közelebb kerül az elektomágneshez akkor a tekercsen átfolyó áramot az elektronika csökkenti.
Ha a távolság nagyobbra nö a berállított értéknél akkor az elektromágnes tekercsének áramát az áramkör növeli.
Készítettem néhány videófelvételt ami itt lesz elérhetö, illetve a késöbbiekben a klapcsolási rajzot is közreadom,
(egyébként meglepöen egyszerü áramkörröl van szó).
Skori 2007.feb.
A megépítésröl:
Az áramkör nem kényes az bépített alkatrészekre, bátran lehet variálni, kísérletezni vele.
IC1 müvelöeti erösítönek (komparátornak) a kisérletezéskor LM324-es IC-t használtam, ez
4 egységet tartalmaz ami a végleges váltazatban szükségtelen, ezért célszerübb egy egyszerübb
8 lábú IC-t használni. A legérdekesebb alkatrész az IC2 HALL érzékelö, ez az integrált áramkör
stabil 5V-os tápferszültséget kap, és a kimenö feszültsége a mágneses térerösséggel arányos.
(jelelnleg 400...500Ft körüli áron szerezhetö be pl. a lomexben)
Ez az eszköz fogja a lebegö mágnes távolságát érzékelni. A kimenö feszültségét a komparátornak
használt müveleti erösítö összehasonlítja a P1 csúszkáján levö értékkel, és ennek megfelelöen
fogja a T1 fet-et vezérelni - ami az elektromágnes ki/be kapcsolását végzi. Az SS495b tipusu
HALL érzékelö kimenö feszültsége 0 mágneses tér esetén 2,5V egyébként a mágneses tér irányától
függöen ez az érték csökken vagy növekszik. Az érzékelöt közvetlenül a tekercs aljára kell rögzíteni
olyan helyzetben, hogy a tekercset bekapcsolva a kimenö feszültsége 2,5V fölé növekedjen.
(Ha a hall érzékelõt már rögzítettük, akkor szükség esetén, a tekercs/elektromágnes
kivezetéseinek felcserélésével is elérhetjük ugyanezt.)
Egy megfelelö erösségü mágnest közelítve, kb 1...2cm távolságra az IC2 kimenö feszültsége
3,2V körülire áll be, ha a P1 poti is kb erre az értékre van beállítva akkor a mágnest megtartja
a levegöben. Természetesen a ténylegesen stabil állapotot menet közben a poti beállításával
kell elérni. R1,R2,C3 alaktrészek az áramkörben pozitív visszacsatolást hoznak létre, ezzel
elérhetö hogy T1 csak határozott ki vagy be kapcsolt állapotban lehessen, ezért lényegében
nem melegszik, nem igényel hütést. Az áramkör beállítástól függöen néhányszor 10Hz...100Hz-es
frekvenciával kapcsolgat (rezeg). A fet kikapcsolásakor a mágneses tér nem omlik össze
mivel a D1 diódán keresztül a tekercs árama tovább folyik (csak lassan csökken), a fet
bekapcsolásakor pedig az induktivitás által meghatározott sebességgel növekszik. Az L1
elektromágnes légmagos kivitelü, vasmaggal ugyan erösebb lehetne valamivel, de akkor a mágnes
akkor is vonzaná amikor nem folyik rajta áram, és emiatt könnyen feltapadna rá. A vasmagos megoldás
müködöképes ugyan, és az ugyanakkora távolsában történö lebegtetéshez kisebb áramfelvétel tartozik,
de sokkal nehézkesebben lehet beállítani és kevésbé stabil a müködése, ezért nem javasolt.
Ezeket a hatásokat bonyolultabb elekronikával csökkenteni lehet, a késöbbiekben esetleg egy
újabb kapcsolási rajz is felkerül majd. Nyáktervet ne kérjen senki, ugyanis a prototipus próbapanelen
készült.
Az SS495b adatlapja innen letölthetö
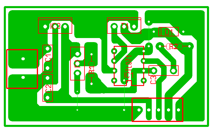
Eltelt jópár év, sokan sikeresen utánépítették ezt a kis készüléket. Most felkerül ide egy nyákterv
Dér Dani jóvoltából, aki elküldte nekem az áramkörhöz készített NYÁK tervét. A terv a Sprint-Layout 5.0
programmal készült.

Egy levélíró jelezte, hogy a Dani által küldött nyákterv és
a kapcsolási rajz eltér egymástól. Az eltérést javítottam,
és a .lay fájlt lecseréltem a javítottra, bár ezt a nyáktervezõ
programot nem ismerem túlságosan, azért remélem így már jó
lesz (de persze garancia nincs rá..).
levitron.lay

Mivel korábban felkerült egy hibás nyákterv, ezért most kárpótlásul,
(és szokásomtól eltérõen) felteszek egy Eagle projektet is:
levitron_eagle580.zip
Az eagle fájlok nem teszteltek, csak remélni tudom,
hogy nem rontottam el semmit! Ezért visszajelzéseket várok azoktól akik megépítik!

Skori