![]() |
A félhidas megoldás hátránya, hogy a primer tekercsre jutó feszültsége csak a tápfeszültség fele (6V), valamint a tekercsen és a kapcsolófeteken a tápból felvett áram duplája folyik. A jelenleg beszerezhetõ félvezetõkkel, ugyan megoldható a feladat, de a hatásfoka nem lesz olyan jó, mint amilyen lehetne... Ezen felül a félhíd kondenzátorai igen nagy igénybevételnek lennének kitéve, hiszen a primer tekercs meglehetõsen nagy árama ezeken folyna át. (150W teljesítmény esetén pl. 25A) |
![]() |
- A teljes híddal már jobb a helyzet, de itt mindig két feten folyik át a felvett áram, tehát a kisebb primer áram elõnyét elveszítjük azzal, hogy 2db helyett 4db fet fog fûteni... |
![]() |
- Pont a fenti hátrányok miatt szokták a push-pull topológiát alkalmazni ilyen alacsony feszültségek esetén, azonban ennek is vannak hátrányai: A transzformátor mágnesezési induktivitásában tárolódó energia, az éppen nyitott FET lezárásakor, a másik FETen keresztül vezetõdik el (vissza a tápba). Azonban a két fél-primer tekercs közötti csatolás tökéletlensége folytán, túlfeszültség keletkezik a lezáró FET-en, és ennek az energiának egy része veszendõbe megy (hõvé alakul a FET-en, vagy ha van beépítve: a snubberen). Ez a táp kapcsolási veszteségét növeli. Hasonló okból a rezonáns kialakítás is nehezen valósítható meg, a gyakorlatban nehezen kezelhetõ lengések, tranziensek keletkeznek a rezonáns megoldásban is, amik veszteséget okoznak. |
![]() |
Ezután elkezdtem átrendezni a push-pull kapcsolást, hogy valamilyen
jobb elrendezést találjak:
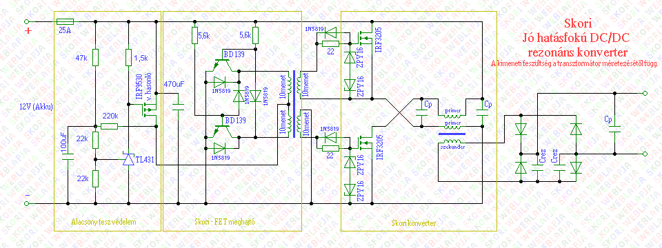
- Szétválasztottam a két fél-primert - Az egyik primert meghagytam a fet drain körében, a másikat azonban átraktam a source körbe. Az áramkör ettõl még ugyanolyan lenne mint a push-pull, de ilyenkor ha a fetek felváltva nyitnak, akkor azonos fázisú lesz a két primeren keletkezõ feszültség, csak DC potenciálkülönbség van közöttük. - Ezt kihasználva, egy nagykapacitású kondenzátorral összekapcsolhatjuk a primereket, jel szempontjából párhuzamosan. Ezzel szinte megszüntetjük a két primer közötti szórást, és az azonos jel miatt a tekercsek közötti kapacitás sem okoz problémát. két legyet egy csapásra. |
![]() |
Skori konverter, ez egy kicsit átrendezve ugyanaz a rajz, mint az elõbb. Az elrendezést ránézésre olyan mint egy félhíd. Azonban megtartotta a push-pull elõnyeit. Ilyen kialakítás esetén már problémamentesen alkalmazható rezonáns megoldás is (szekunder oldali rezonáns kondenzátorokkal - melyek egyúttal feszültség-kétszerezõként mûködnek). A megoldás hátránya a fetek nehézkesebb meghajtása. Ez megkerülhetõ ha komplementer FET-párat használunk (egy N és egy P csatornás FET), ilyenkor egyszerû a meghajtás is, de megfelelõ paraméterû P csatornás FET nehezebben szerezhetõ be. A másik lehetõség a transzformátoros FET-meghajtás. Az elkészült deszkamodellben, ez utóbbi megoldást választottam... |


